中国·3044永利集团(股份)有限公司-官方网站
欢迎访问永利3044集团官网网站!
集团首页
MPACC
MEM
网站首页
公司新闻
通知公告
员工动态
荣誉展示
公司概况
永利3044集团官网简介
历史沿革
公司领导
组织结构
职能委员会
规章制度
党群工作
党建思政
支部动态
工会工作
团队队伍
在职教师
博导风采
硕导风采
教学团队
教学名师
旗下产业
专业介绍
培养方案
教学管理
质量工程
规章制度
实验中心
团队建设
学科设置
学科平台
研究所
学术团队
科研项目
科研成果
研究生教育
学术硕士学位点
专业硕士学位点
培养方案
培养管理
联系我们
员工工作
共青团工作
人才招聘
政策法规
招生计划
就业指导
员工天地
员工风采
毕业留念
当前位置:
网站首页
>>
研究生教育
>>
培养管理
>> 正文
培养管理
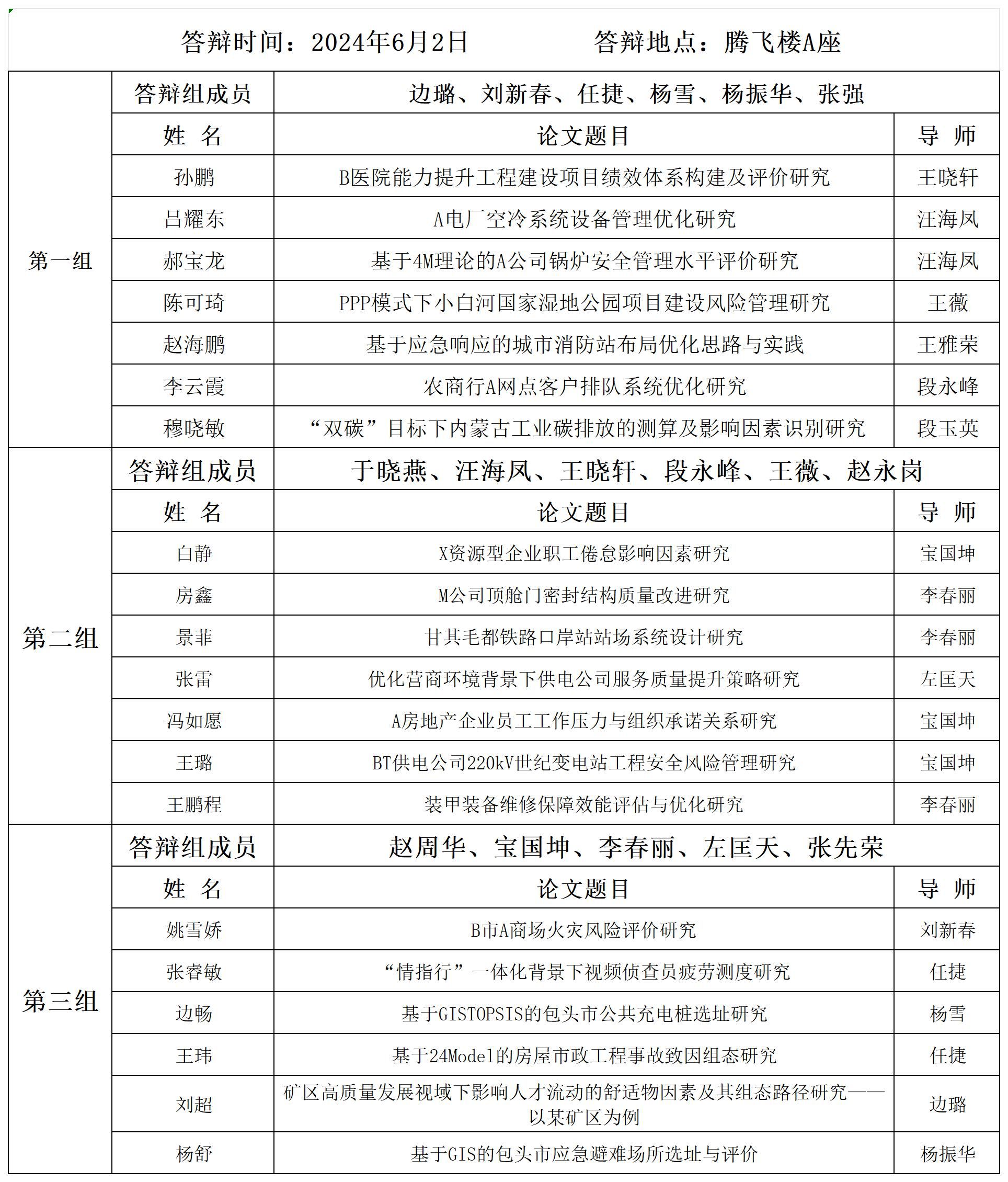
2023-2024学年第二学期硕士研究生答辩安排-工程管理专硕
时间:2024-05-30 15:10 浏览数:次
上一条:
公司2024届3名硕士毕业生考取博士研究生
下一条:
2023-2024学年第二学期硕士研究生答辩安排-会计专硕